敢为人先放飞青春梦 勇立潮头建功新时代
为贯彻落实习近平新时代中国特色社会主义思想和党的十九大精神,深入学习习近平总书记给第三届“互联网+”大学生创新创业大赛“青年红色筑梦之旅”活动的重要回信精神,根据《教育部关于举办第五届中国“互联网+”大学生创新创业大赛的通知》及相关文件要求,5月21日,我校举行第五届“互联网+”大学生创新创业大赛校级总决赛。

![]()
校党委委员、副院长王华,学生处处长谢卓睿,校团委书记柳善文,副书记李赞宗出席本次活动。此外各院系团总支书记、辅导员、项目指导老师也来到活动现场为参赛团队加油助威!
❖

![]()
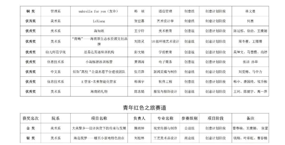
本届“互联网+”大学生创新创业大赛自2019年3月份正式启动以来,共收到创新创业作品516项,经校外专家初赛、复赛、半决赛评审,共有52项创业项目进入决赛。慧人人力资源(海南)股份有限公司、海南遍地互联信息技术有限公司 总经理;教育部万名入库创业导师、海南省创业导师林遍地,甘霖科技集团总裁、海南在线总经理黄循鑫;海口鑫弘茂职业技能培训学校校长、海口职业培训协会副秘书长、海南大学客座教授、教育部首批创新创业入库导师徐建涛;京东智谷董助、OTO文化创始人兼总裁、三亚学院客座教授、海南徽文化研究会副会长何杰华担任总决赛评委。
﹏﹏﹏﹏
接下来 让我们来一睹选手们的风采吧!



选手们向评委老师展示作品
比赛中,各参赛队伍通过现场展示环节向评委们介绍了项目创新性及可行性、核心竞争力、团队构成、财务状况等。评委们根据展示内容对各团队项目进行了有针对性的提问,并给出专业建议,在答辩中碰撞出改善项目的新点子,现场气氛热烈。

OR





认真回答评委老师问题的选手们



激动人心的颁奖时刻到了
现在为大家公布此次比赛的获奖名单



本次创新创业大赛不仅充分展现了创业团队个人风采,更体现出当代大学生对社会、人文、经济等方面的关注与思考,点燃了同学们创新创业热情,为青年大学生们营造一个良好的创新创业氛围。最后,预祝入选的团队在省级决赛中取得优异成绩!
团委微信公众号
团委新浪微博号